Outlive
App and marketing site for an innovative health and wellbeing SaaS product.
UX design
Wireframing
UI design
Prototyping
Testing
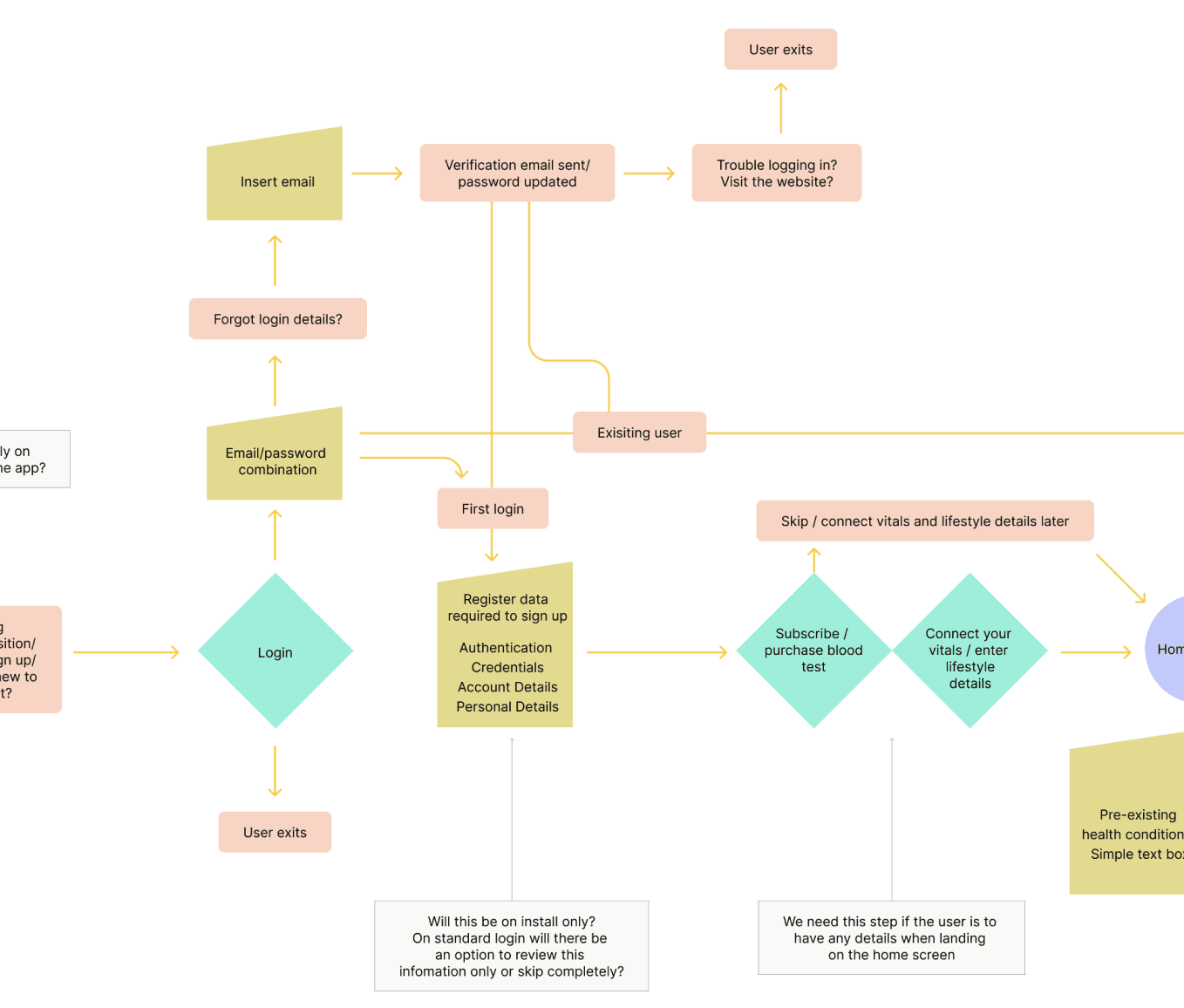
User flows
Healthcare
SaaS
Interaction design
Brand development
User research

How it started
I worked with the founders, a GP and an entrepreneur, from day one to shape the brand and app. The idea was simple but strong, bring blood testing into everyday health tracking. The challenge was making it feel distinct from bigger players like Thriva or Apple Health. Market research showed gaps in existing apps, which shaped our solution, a single place to combine blood tests, vitals, and lifestyle tracking.
Research
We kicked off our research by personally taking pin prick postal blood tests from a variety of providers. Despite the obvious pain points (needles), we wanted to discover everything this process could throw at us and to fully immerse ourselves from the start to end point of ordering an online blood test.
Out of the handful of providers one clearly stood out, getting this early hands on research proved invaluable, we had a clear insight from ordering the test, taking the test, posting it, reviewing the results on the app and finally taking action should there be any red flags.
It was now time to think about how we include vitals and lifestyle alongside bio-metrics.


Creating a user-centric health app
For the app we partnered with a dev agency, they outlined the dev spec early on in the project and this set the parameters for myself and the client.
I mapped user flows early to define the app’s structure and spark useful conversations with the client. They were completely new to the process so it was important to keep them updated and onboard as we progressed. This client had personally funded the app, they were very visuals lead so there was pressure to quickly get to high fidelity, something to balance, but we continually reassured them of the benefits of app architecture and low fidelity wires while at the discovery/ideation stage.
Each scenario was mapped allowing us to properly stress test each journey separately. This helped resolve key decisions like payments.
As we worked through the project we did find that our design decisions would raise questions about the business aspect. Payments was something we were initially processing inside the app, once the client was aware of the fees related to this we had to review this. We landed on a membership model via a desktop version of the app, this influenced onboarding and shaped the messaging carried through to the marketing site.
The marketing website
Alongside the creation of the app I also designed the marketing site. Some of the key challenges in marketing the app was that we didn't have the app finished, far from it, the client was still undecided as to the offering, the revenue would be created primarily from selling blood tests but they didn't want marketed as a blood test provider, it had to be a more rounded holistic approach. We also wanted the marketing site live months in advance of the app release date to give the marketing team a central place where all channels could point too.




